两部门明确集成电路设计企业和软件企业2019年度企业所得税汇算清缴适用政策
现就集成电路设计和软件产业2019年度企业所得税汇算清缴适用政策公告如下:
一、依法成立且符合条件的集成电路设计企业和软件企业,在2019年12月31日前自获利年度起计算优惠期,第一年至第二年免征企业所得税,第三年至第五年按照25%的法定税率减半征收企业所得税,并享受至期满为止。
二、本公告第一条所称“符合条件”是指符合《财政部 国家税务总局关于进一步鼓励软件产业和集成电路产业发展企业所得税政策的通知》(财税〔2012〕27号)和《财政部 国家税务总局 发展改革委 工业和信息化部关于软件和集成电路产业企业所得税优惠政策有关问题的通知》(财税〔2016〕49号)规定的条件。
特此公告。
2020年5月29日
财政部 国家税务总局 发展改革委 工业和信息化部
关于软件和集成电路产业企业所得税优惠政策有关问题的通知
财税〔2016〕49号
各省、自治区、直辖市、计划单列市财政厅(局)、国家税务局、地方税务局、发展改革委、工业和信息化主管部门:
按照《国务院关于取消和调整一批行政审批项目等事项的决定》(国发〔2015〕11号)和《国务院关于取消非行政许可审批事项的决定》(国发〔2015〕27号)规定,集成电路生产企业、集成电路设计企业、软件企业、国家规划布局内的重点软件企业和集成电路设计企业(以下统称软件、集成电路企业)的税收优惠资格认定等非行政许可审批已经取消。为做好《财政部 国家税务总局关于进一步鼓励软件产业和集成电路产业发展企业所得税政策的通知》(财税〔2012〕27号)规定的企业所得税优惠政策落实工作,现将有关问题通知如下:
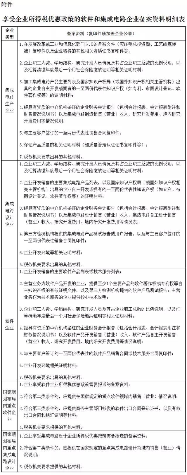
一、享受财税〔2012〕27号文件规定的税收优惠政策的软件、集成电路企业,每年汇算清缴时应按照《国家税务总局关于发布〈企业所得税优惠政策事项办理办法〉的公告》(国家税务总局公告2015年第76号)规定向税务机关备案,同时提交《享受企业所得税优惠政策的软件和集成电路企业备案资料明细表》(见附件)规定的备案资料。
为切实加强优惠资格认定取消后的管理工作,在软件、集成电路企业享受优惠政策后,税务部门转请发展改革、工业和信息化部门进行核查。对经核查不符合软件、集成电路企业条件的,由税务部门追缴其已经享受的企业所得税优惠,并按照税收征管法的规定进行处理。
二、财税〔2012〕27号文件所称集成电路生产企业,是指以单片集成电路、多芯片集成电路、混合集成电路制造为主营业务并同时符合下列条件的企业:
(一)在中国境内(不包括港、澳、台地区)依法注册并在发展改革、工业和信息化部门备案的居民企业;
(二)汇算清缴年度具有劳动合同关系且具有大学专科以上学历职工人数占企业月平均职工总人数的比例不低于40%,其中研究开发人员占企业月平均职工总数的比例不低于20%;
(三)拥有核心关键技术,并以此为基础开展经营活动,且汇算清缴年度研究开发费用总额占企业销售(营业)收入(主营业务收入与其他业务收入之和,下同)总额的比例不低于5%;其中,企业在中国境内发生的研究开发费用金额占研究开发费用总额的比例不低于60%;
(四)汇算清缴年度集成电路制造销售(营业)收入占企业收入总额的比例不低于60%;
(五)具有保证产品生产的手段和能力,并获得有关资质认证(包括ISO质量体系认证);
(六)汇算清缴年度未发生重大安全、重大质量事故或严重环境违法行为。
三、财税〔2012〕27号文件所称集成电路设计企业是指以集成电路设计为主营业务并同时符合下列条件的企业:
(一)在中国境内(不包括港、澳、台地区)依法注册的居民企业;
(二)汇算清缴年度具有劳动合同关系且具有大学专科以上学历的职工人数占企业月平均职工总人数的比例不低40%,其中研究开发人员占企业月平均职工总数的比例不低于20%;
(三)拥有核心关键技术,并以此为基础开展经营活动,且汇算清缴年度研究开发费用总额占企业销售(营业)收入总额的比例不低于6%;其中,企业在中国境内发生的研究开发费用金额占研究开发费用总额的比例不低于60%。
(四)汇算清缴年度集成电路设计销售(营业)收入占企业收入总额的比例不低于60%,其中集成电路自主设计销售(营业)收入占企业收入总额的比例不低于50%;
(五)主营业务拥有自主知识产权;
(六)具有与集成电路设计相适应的软硬件设施等开发环境(如EDA工具、服务器或工作站等);
(七)汇算清缴年度未发生重大安全、重大质量事故或严重环境违法行为。
四、财税〔2012〕27号文件所称软件企业是指以软件产品开发销售(营业)为主营业务并同时符合下列条件的企业:
(一)在中国境内(不包括港、澳、台地区)依法注册的居民企业;
(二)汇算清缴年度具有劳动合同关系且具有大学专科以上学历的职工人数占企业月平均职工总人数的比例不低于40%,其中研究开发人员占企业月平均职工总数的比例不低于20%;
(三)拥有核心关键技术,并以此为基础开展经营活动,且汇算清缴年度研究开发费用总额占企业销售(营业)收入总额的比例不低于6%;其中,企业在中国境内发生的研究开发费用金额占研究开发费用总额的比例不低于60%;
(四)汇算清缴年度软件产品开发销售(营业)收入占企业收入总额的比例不低于50%(嵌入式软件产品和信息系统集成产品开发销售(营业)收入占企业收入总额的比例不低于40%),其中:软件产品自主开发销售(营业)收入占企业收入总额的比例不低于40%(嵌入式软件产品和信息系统集成产品开发销售(营业)收入占企业收入总额的比例不低于30%);
(五)主营业务拥有自主知识产权;
(六)具有与软件开发相适应软硬件设施等开发环境(如合法的开发工具等);
(七)汇算清缴年度未发生重大安全、重大质量事故或严重环境违法行为。
五、财税〔2012〕27号文件所称国家规划布局内重点集成电路设计企业除符合本通知第三条规定,还应至少符合下列条件中的一项:
(一)汇算清缴年度集成电路设计销售(营业)收入不低于2亿元,年应纳税所得额不低于1000万元,研究开发人员占月平均职工总数的比例不低于25%;
(二)在国家规定的重点集成电路设计领域内,汇算清缴年度集成电路设计销售(营业)收入不低于2000万元,应纳税所得额不低于250万元,研究开发人员占月平均职工总数的比例不低于35%,企业在中国境内发生的研发开发费用金额占研究开发费用总额的比例不低于70%。
六、财税〔2012〕27号文件所称国家规划布局内重点软件企业是除符合本通知第四条规定,还应至少符合下列条件中的一项:
(一)汇算清缴年度软件产品开发销售(营业)收入不低于2亿元,应纳税所得额不低于1000万元,研究开发人员占企业月平均职工总数的比例不低于25%;
(二)在国家规定的重点软件领域内,汇算清缴年度软件产品开发销售(营业)收入不低于5000万元,应纳税所得额不低于250万元,研究开发人员占企业月平均职工总数的比例不低于25%,企业在中国境内发生的研究开发费用金额占研究开发费用总额的比例不低于70%;
(三)汇算清缴年度软件出口收入总额不低于800万美元,软件出口收入总额占本企业年度收入总额比例不低于50%,研究开发人员占企业月平均职工总数的比例不低于25%。
七、国家规定的重点软件领域及重点集成电路设计领域,由国家发展改革委、工业和信息化部会同财政部、税务总局根据国家产业规划和布局确定,并实行动态调整。
八、软件、集成电路企业规定条件中所称研究开发费用政策口径,2015年度仍按《国家税务总局关于印发〈企业研究开发费用税前扣除管理办法(试行)〉的通知》(国税发〔2008〕116号)和《财政部 国家税务总局关于研究开发费用税前加计扣除有关政策的通知》(财税〔2013〕70号)的规定执行,2016年及以后年度按照《财政部 国家税务总局 科技部关于完善研究开发费用税前加计扣除政策的通知》(财税〔2015〕119号)的规定执行。
九、软件、集成电路企业应从企业的获利年度起计算定期减免税优惠期。如获利年度不符合优惠条件的,应自首次符合软件、集成电路企业条件的年度起,在其优惠期的剩余年限内享受相应的减免税优惠。
十、省级(自治区、直辖市、计划单列市,下同)财政、税务、发展改革和工业和信息化部门应密切配合,通过建立核查机制并有效运用核查结果,切实加强对软件、集成电路企业的后续管理工作。
(一)省级税务部门应在每年3月20日前和6月20日前分两批将汇算清缴年度已申报享受软件、集成电路企业税收优惠政策的企业名单及其备案资料提交省级发展改革、工业和信息化部门。其中,享受软件企业、集成电路设计企业税收优惠政策的名单及备案资料提交给省级工业和信息化部门,省级工业和信息化部门组织专家或者委托第三方机构对名单内企业是否符合条件进行核查;享受其他优惠政策的名单及备案资料提交给省级发展改革部门,省级发展改革部门会同工业和信息化部门共同组织专家或者委托第三方机构对名单内企业是否符合条件进行核查。
2015年度享受优惠政策的企业名单和备案资料,省级税务部门可在2016年6月20日前一次性提交给省级发展改革、工业和信息化部门。
(二)省级发展改革、工业和信息化部门应在收到享受优惠政策的企业名单和备案资料两个月内将复核结果反馈省级税务部门(第一批名单复核结果应在汇算清缴期结束前反馈)。
(三)每年10月底前,省级财政、税务、发展改革、工业和信息化部门应将核查结果及税收优惠落实情况联合汇总上报财政部、税务总局、国家发展改革委、工业和信息化部。
如遇特殊情况汇算清缴延期的,上述期限可相应顺延。
(四)省级财政、税务、发展改革、工业和信息化部门可以根据本通知规定,结合当地实际,制定具体操作管理办法,并报财政部、税务总局、发展改革委、工业和信息化部备案。
十一、国家税务总局公告2015年第76号所附《企业所得税优惠事项备案管理目录(2015年版)》第38、41、42、43、46项软件、集成电路企业优惠政策不再作为“定期减免税优惠备案管理事项”管理,本通知执行前已经履行备案等相关手续的,在享受税收优惠的年度仍应按照本通知的规定办理备案手续。
十二、本通知自2015年1月1日起执行。《财政部 国家税务总局关于进一步鼓励软件产业和集成电路产业发展企业所得税政策的通知》(财税〔2012〕27号)第九条、第十条、第十一条、第十三条、第十七条、第十八条、第十九条和第二十条停止执行。国家税务总局公告2015年第76号所附《企业所得税优惠事项备案管理目录(2015年版)》第38项至43项及第46至48项软件、集成电路企业优惠政策的“备案资料”、“主要留存备查资料”规定停止执行。
附件:享受企业所得税优惠政策的软件和集成电路企业备案资料明细表
财政部 国家税务总局 发展改革委 工业和信息化部
2016年5月4日


