龙华区开展2022年促进集成电路产业发展项目受理工作
为支持区集成电路产业发展,根据《深圳市龙华区促进集成电路产业发展若干措施》(以下简称“若干措施”)和《深圳市龙华区促进集成电路产业发展若干措施操作指引》(以下简称“操作指引”),我局现开展2022年龙华区促进集成电路产业发展项目受理工作,具体通知如下:
一、扶持对象
注册登记、实际经营地、税务关系均在龙华区的集成电路领域独立法人单位,若单位纳入了国家统计局联网直报平台,其统计关系需在龙华区。(《支持集成电路投融资项目操作指引》中明确的基金管理公司不受此限制)。其中,集成电路领域独立法人单位主要指:集成电路设计、制造、封装测试、设备、材料企业,或提供相关集成电路产业服务的企业、机构。
二、扶持范围与申报条件
支持集成电路新技术新产品研发
(一)对上年度获得深圳市集成电路设计企业流片支持的,给予深圳市资助金额最高30%、不超过250万元资助。
(二)对上年度获得深圳市集成电路设计企业购买EDA设计工具软件支持的,给予深圳市资助金额最高50%、不超过150万元资助。
(三)对上年度获得深圳市集成电路EDA设计工具研发支持的,给予深圳市资助金额最高50%、不超过500万元资助。
(四)对上年度获得深圳市集成电路设计企业购买IP支持的,给予深圳市资助金额最高50%、不超过250万元资助。
本条款按照年度资金预算予以总额控制。
支持集成电路技术取得重大突破
对获得国家、广东省、深圳市产业主管部门面向全球招标悬赏、承担并完成核心技术突破任务的单位,给予上级资助金额50%、不超过500万元的配套资助。
支持公共服务平台建设
对符合条件的促进集成电路产业发展的公共服务平台,经评审通过,给予平台实际建设投入的30%、不超过2000万元资助。
每年资助的集成电路公共服务平台不超过2家。
支持建设集成电路专业孵化器
经评审,认定为龙华区集成电路专业孵化器的(基本条件除达到区级孵化器要求外,还需满足“入驻集成电路企业数量占在孵企业比重达70%及以上”),连续3年每年经审计后给予孵化器运营机构上年度提供专业技术服务以及投融资服务、知识产权、法律、创业辅导等孵化服务所产生费用50%、不超过100万元奖励(需年度考核通过)。对入驻龙华区集成电路专业孵化器的集成电路企业,给予最高30元/平方米/月、每年最高20万元的房租资助,每家企业最长资助3年。
每年认定的集成电路专业孵化器不超过3家。
鼓励集成电路推广应用
鼓励下游集成电路芯片应用企业和芯片研发企业、重大集成电路生产企业和集成电路材料、装备企业联合进行国产替代攻关。对上年度获得深圳市集成电路推广应用项目支持、深圳市支持下游应用企业联合进行国产替代攻关项目支持的,给予深圳市资助费用最高50%的一次性奖励,企业年度奖励总额不超过250万元。
支持集成电路投融资项目
(一)经评审,对近2年获得天使投资、风险投资、创业投资等基金投资入股、且单轮投资在1000万元以上的集成电路企业,按本轮到位资金的10%给予最高200万元的奖励,分三年按40%、30%、30%的比例兑现。获得本款奖励后再次获得融资的,不再给予奖励。
(二)经评审,对新引进集成电路企业到龙华落户,且近2年内对该企业单轮投资在1000万元以上的基金管理公司,按本轮实际投资资金的2%给予最高100万元的奖励。同时有多家基金管理公司引进同一家企业时,仅对其中一家基金管理公司进行奖励。
创新创业大赛奖励
对经认定通过,在龙华区举办的具有国际或全国影响力的集成电路领域创新创业大赛一、二、三等奖获奖项目,注册地位于龙华或获奖后一年内落户龙华,符合龙华区产业发展导向且经评估确有产业化潜力的,分别给予50万元、40万元、30万元奖励。
各类具体项目申报条件详见操作指引。
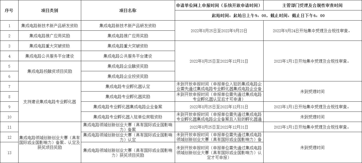
四、申报及受理时间



